欢迎访问共青团兰州工业学院委员会!
设为首页
加入收藏
学校首页
本站首页
组织机构
规章制度
新闻中心
基层动态
网上团校
工作流程
常用下载
社团风采
通知公告
通知公告
通知公告
您当前所在位置:
本站首页
>>
通知公告
>> 正文
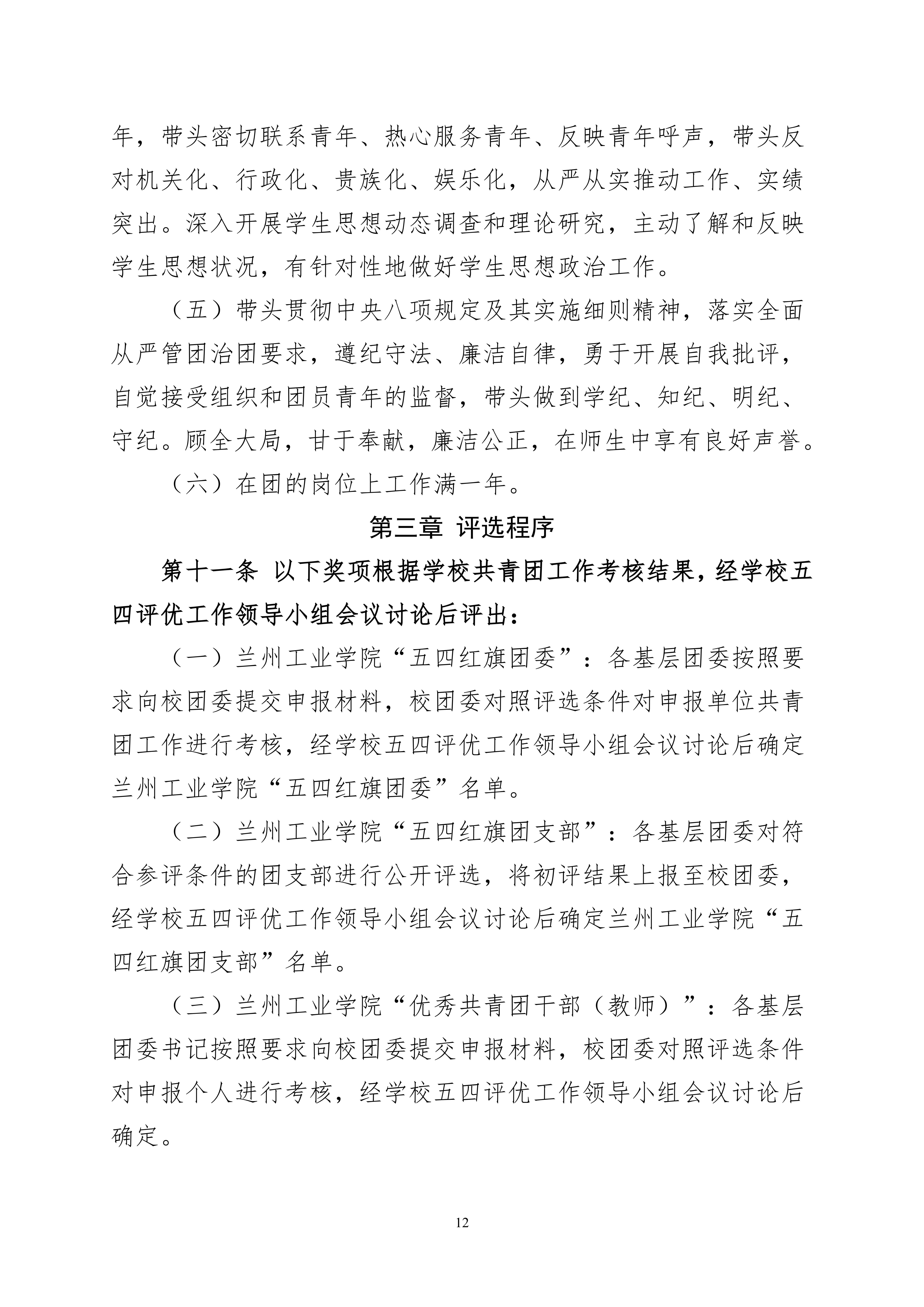
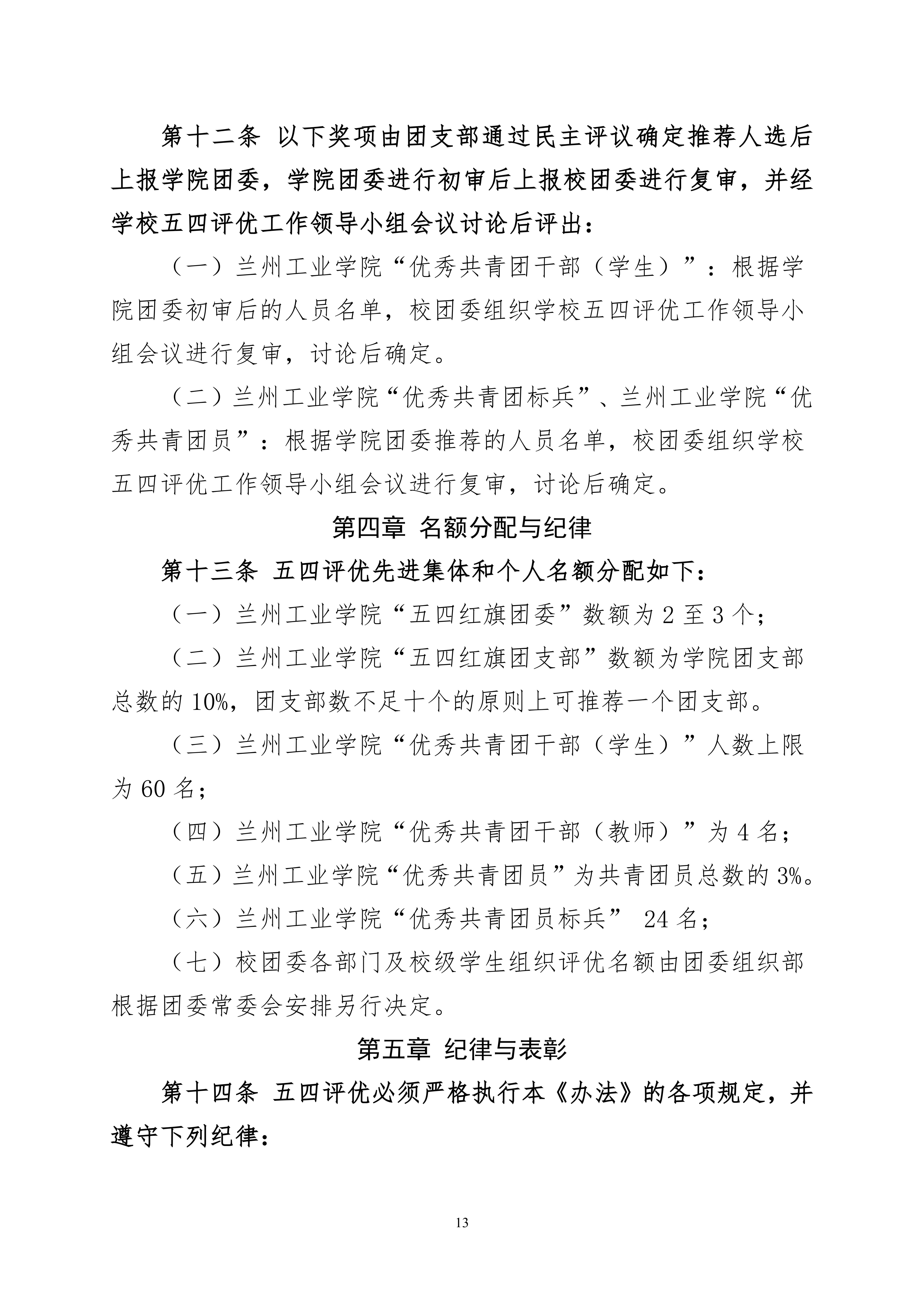
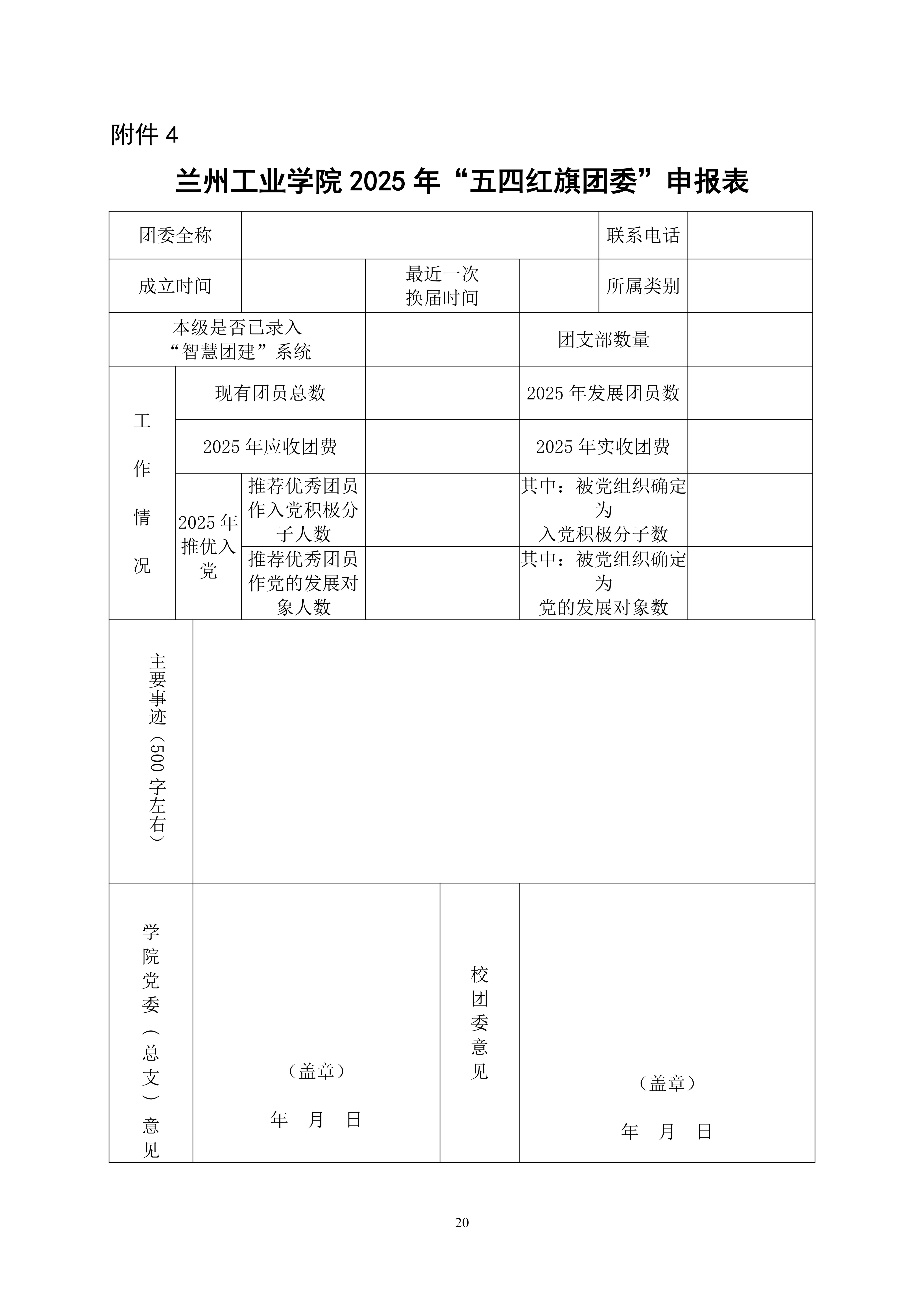
关于开展兰州工业学院 2025 年共青团、学生会工作先进 集体、优秀个人评选的通知
2025年12月04日 16:21 点击:[]
关于开展兰州工业学院 2025 年共青团、学生会工作先进
集体、优秀个人评选的通知
上一条:
关于评选 2025 年度社会实践先进集体和优秀个人的通知
下一条:
关于举办纪念“一二·九”运动90周年万米长跑接力赛的通知